2026年南京大学物理学院关于调整硕士研究生招生专业目录的公告

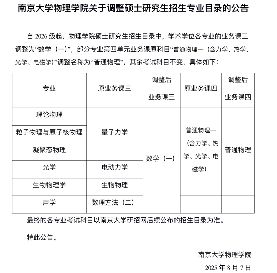
自 2026 级起,南京大学物理学院硕士研究生招生目录中,学术学位各专业的业务课三调整为“数学(一)”,部分专业第四单元业务课原科目“普通物理一(含力学、热学光学、电磁学)”调整名称为“普通物理”,其余考试科目不变。
发布时间:2025-09-27 13:32
免责声明:本站内容仅供个人学习交流使用。如侵权,请联系管理员QQ:1075383148删除。
2026考研名校专业课1对1指导(直系高分学长学姐),仅198元/课时!微信咨询:kaoyan1316,【点击查看详情】
热门新闻
辅导班推荐
考研资讯导航
- 2022-02-15
- 2022-04-20
- 2022-04-10
- 2025-02-24
- 2022-05-11
历年真题汇总
넶浏览量:0
|
kaoyan1316(微信号) |